铁甲工程机械网> 工程机械资讯> 行业 > 宁夏建材子公司一4000t/d水泥熟料项目合同终止

宁夏建材子公司一4000t/d水泥熟料项目合同终止

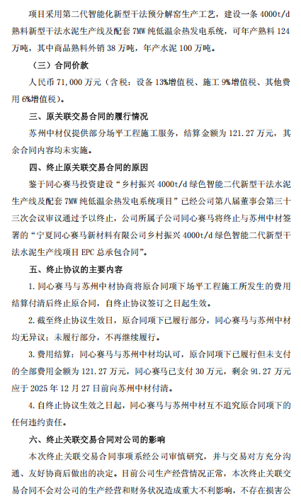
12月9日,宁夏建材集团股份有限公司发布《关于所属子公司宁夏同心赛马新材料有限公司终止与苏州中材建设有限公司关联交易合同的公告》显示,鉴于宁夏建材集团股份有限公司所属子公司宁夏同心赛马新材料有限公司投资建设“乡村振兴4000t/d绿色智能二代新型干法水泥生产线及配套 7MW 纯低温余热发电系统项目”现已终止,公司所属子公司同心赛马将终止与苏州中材建设有限公司签署的“宁夏同心赛马新材料有限公司乡村振兴4000t/d 绿色智能二代新型干法水泥生产线项目EPC总承包合同”。

上下滑动查看更多

此前,宁夏回族自治区工业和信息化厅发布《关于宁夏同心赛马新材料有限公司日产4000吨水泥熟料项目产能置换方案的公告》显示,该产能置换方案至今未能实施,宁夏建材集团股份有限公司申请撤销,宁夏同心赛马新材料有限公司日产4000吨水泥熟料项目不再实施。

总投资15亿!海螺水泥新项目投产

天瑞水泥:针对控股股东煜阔的清盘呈请被驳回

金隅集团高层人事变动

陕西水泥行业12月1日至明年3月10日开展错峰生产

资不抵债!河南一水泥企业招募破产预重组投资人

底价5636万!云南水泥建材集团楚雄基地资产转让

4200万元!山水集团竞得山西一宗水泥用石灰岩矿

两家水泥企业虚假纳税被罚!

国企重组!海螺集团将控股皖维高新

天山股份董事长赵新军拟出任金隅集团董事

中材水泥拟在哈萨克斯坦建一3500t/d水泥熟料线

西部水泥签约莫桑比克

数字水泥网

ccaszsn

数字水泥网为中国水泥协会官方网站,是水泥行业权威性的信息资讯平台,作为网络媒体和咨询研究机构,为国内外广大水泥企业用户、证券机构、国内外投资机构提供了大量全面、及时、有效、权威的信息服务、已成为业内有广泛影响力的水泥行业专业性网站。

我知道你在看



声明:本文系转载自互联网,请读者仅作参考,并自行核实相关内容。若对该稿件内容有任何疑问或质疑,请立即与铁甲网联系,本网将迅速给您回应并做处理,再次感谢您的阅读与关注。

相关文章
我要评论
表情
欢迎关注我们的公众微信