铁甲工程机械网> 工程机械资讯> 行业 > 2026年4月1日实施!新版《水泥产品生产许可证实施细则》发布

2026年4月1日实施!新版《水泥产品生产许可证实施细则》发布

日前,市场监管总局《关于公布工业产品生产许可证实施细则通则及24种产品生产许可证实施细则的公告》称,为贯彻落实党的二十大和二十届历次全会精神,进一步强化高风险产品质量安全源头治理,根据《中华人民共和国工业产品生产许可证管理条例》《中华人民共和国工业产品生产许可证管理条例实施办法》等规定,市场监管总局组织修订了《工业产品生产许可证实施细则通则》及钢筋混凝土用热轧钢筋等24种产品生产许可证实施细则,现予公告。新颁布的通则和细则自2026年4月1日起实施,原通则及相应细则同时废止。其中包括新版的《水泥产品生产许可证实施细则》(以下简称“实施细则”)。

实施细则具体变动如下:

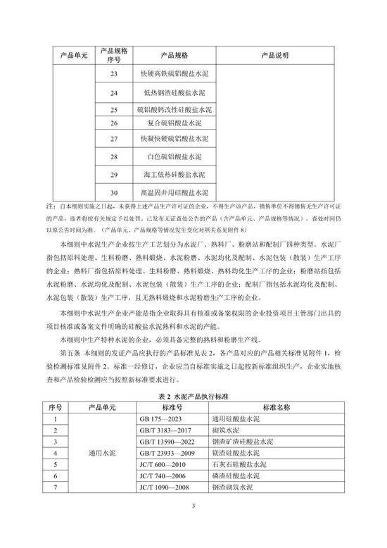
1.通用水泥:新增“石膏矿渣水泥"(JC/T2745-2023)。

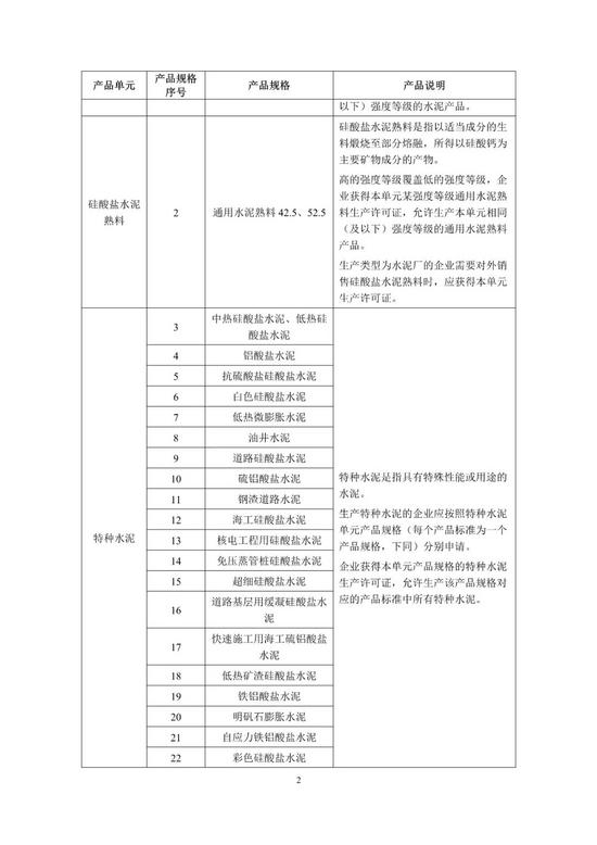
2.特种水泥:新增8类,包括快速施工用海工硫铝酸盐水泥(GB/T39712-2020)、低热矿渣硅酸盐水泥(GB/T42531-2023)、快硬高铁硫铝酸盐水泥(JC/T 933-2019)、白色硫铝酸盐水泥(JC/T2601-2021)等。

3、通用水泥中“钢渣硅酸盐水泥”更名为“钢渣矿渣硅酸盐水泥”(GB/T 13590-2022)。

4、特种水泥按“产品标准”划分为30个规格,明确“每个产品标准对应1个规格",企业需按规格单独申请。

上下滑动查看更多

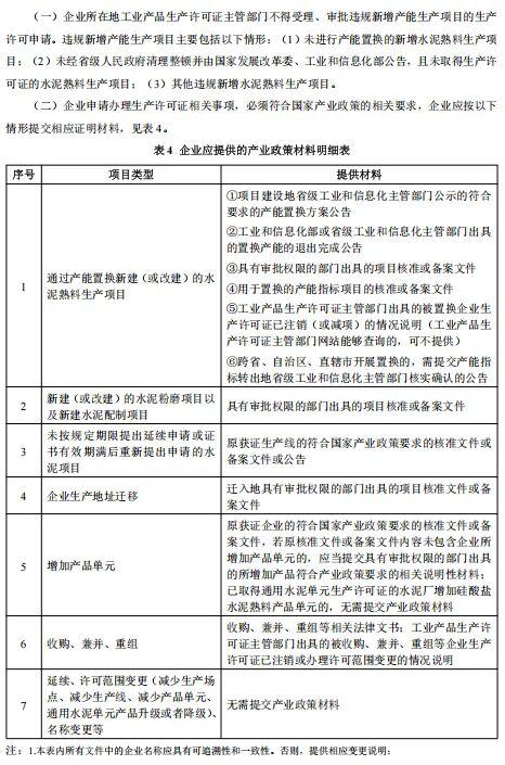
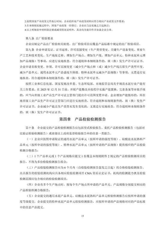
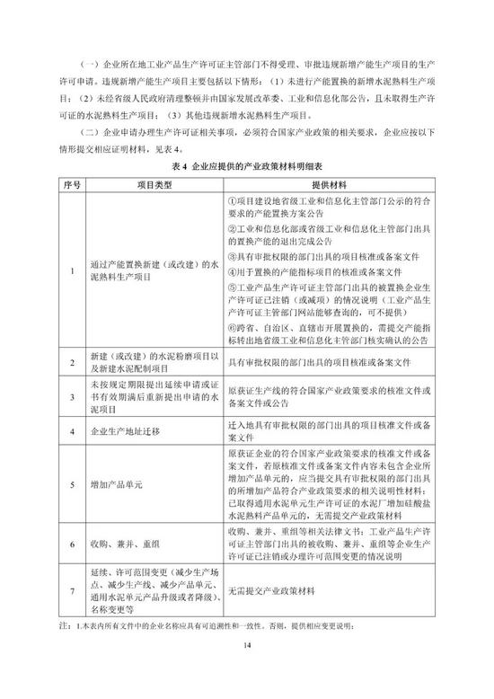
实施细则第七条产业政策的要求中明确,要求取得生产许可证的企业必须符合国家产业政策的相关要求

实施细则如下:

上下滑动查看更多

2水泥产品生产许可证实施细则.pdf

总投资15亿!海螺水泥新项目投产

天瑞水泥:针对控股股东煜阔的清盘呈请被驳回

金隅集团高层人事变动

陕西水泥行业12月1日至明年3月10日开展错峰生产

资不抵债!河南一水泥企业招募破产预重组投资人

底价5636万!云南水泥建材集团楚雄基地资产转让

4200万元!山水集团竞得山西一宗水泥用石灰岩矿

两家水泥企业虚假纳税被罚!

国企重组!海螺集团将控股皖维高新

天山股份董事长赵新军拟出任金隅集团董事

中材水泥拟在哈萨克斯坦建一3500t/d水泥熟料线

西部水泥签约莫桑比克

数字水泥网

ccaszsn

数字水泥网为中国水泥协会官方网站,是水泥行业权威性的信息资讯平台,作为网络媒体和咨询研究机构,为国内外广大水泥企业用户、证券机构、国内外投资机构提供了大量全面、及时、有效、权威的信息服务、已成为业内有广泛影响力的水泥行业专业性网站。

我知道你在看



声明:本文系转载自互联网,请读者仅作参考,并自行核实相关内容。若对该稿件内容有任何疑问或质疑,请立即与铁甲网联系,本网将迅速给您回应并做处理,再次感谢您的阅读与关注。

相关文章
我要评论
表情
欢迎关注我们的公众微信