铁甲工程机械网> 工程机械资讯> 行业 > 工信部公告(第十三批)符合《废钢铁加工行业准入条件》企业名单!新增84家!

工信部公告(第十三批)符合《废钢铁加工行业准入条件》企业名单!新增84家!

根据《废钢铁加工行业准入条件》等规范条件及相关公告管理办法规定,经专家审核、现场核查及网上公示等程序,现将符合《废钢铁加工行业准入条件》企业名单(第十三批)、符合《废铜铝加工利用行业规范条件》企业名单(第二批)、符合《废纸加工行业规范条件》企业名单(第四批)、符合《废塑料综合利用行业规范条件》企业名单(第九批)、符合《废旧轮胎综合利用行业规范条件》企业名单(第六批)、符合《机电产品再制造行业规范条件》企业名单(第二批),以及变更公告名称、变更公告加工能力和撤销公告的企业名单予以公告。

附件:1. 符合《废钢铁加工行业准入条件》企业名单(第十三批)

IMG_258IMG_259IMG_260IMG_261IMG_262

7. 变更公告名称企业名单

IMG_263

8. 变更公告加工能力企业名单

IMG_264IMG_265IMG_266

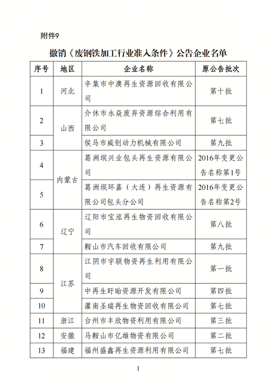
9. 撤销《废钢铁加工行业准入条件》公告企业名单

IMG_267IMG_268

往期回顾

BREAK AWAY

12月8日38家钢厂下调废钢采购价

多因素驱动,短期内生铁价格下行空间仍存

焦煤期货大跌6%,钢坯降20元,钢价偏弱运行

编推荐

➤推荐服务:

聚焦钢铁行业,提供全国各地钢材、废钢、煤焦、铁矿石等现货贸易价格、实时行业快讯、钢厂调价信息、市场热点解读及研究报告。

▼速速扫码领取30天会员试用▼

➤推荐关注:

公众号回复【福利】获取粉丝专享福利

公众号回复【钢价】所有钢市价格短信免费订

点击「阅读原文」 免费领取30天会员 !!



声明:本文系转载自互联网,请读者仅作参考,并自行核实相关内容。若对该稿件内容有任何疑问或质疑,请立即与铁甲网联系,本网将迅速给您回应并做处理,再次感谢您的阅读与关注。

相关文章
我要评论
表情
欢迎关注我们的公众微信