铁甲工程机械网> 工程机械资讯> 行业 > 157.52 万元!宁波富达拟挂牌出售旗下水泥公司100%股权

157.52 万元!宁波富达拟挂牌出售旗下水泥公司100%股权

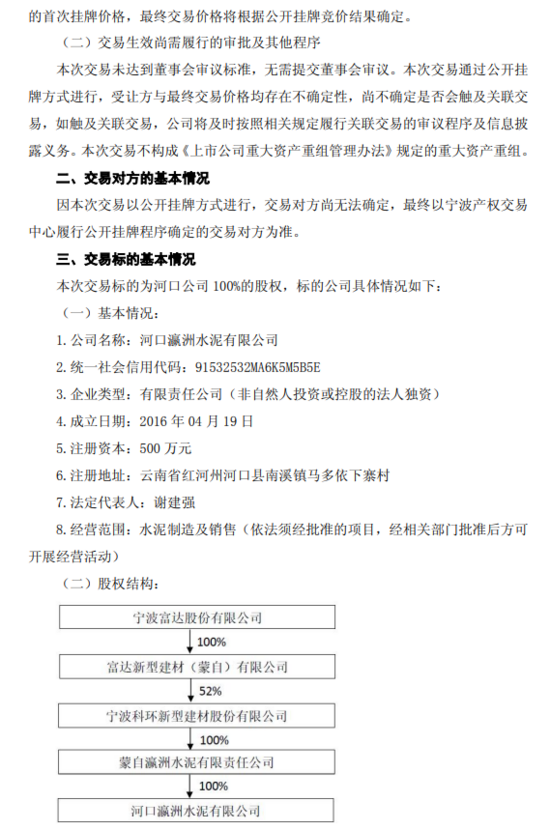
12月2日,宁波富达发布《关于控股子公司拟公开挂牌出售河口瀛洲水泥有限公司100%股权的公告》显示,宁波富达控股子公司蒙自瀛洲水泥拟通过宁波产权交易中心以公开挂牌方式出售其全资子公司河口瀛洲水泥100%股权,河口公司的股东全部权益评估价值为人民币157.52 万元本次交易完成后,公司控股子公司蒙自公司不再持有河口公司股权,河口公司将不再纳入公司合并报表的范围。

上下滑动查看更多

总投资15亿!海螺水泥新项目投产

天瑞水泥:针对控股股东煜阔的清盘呈请被驳回

金隅集团高层人事变动

陕西水泥行业12月1日至明年3月10日开展错峰生产

资不抵债!河南一水泥企业招募破产预重组投资人

底价5636万!云南水泥建材集团楚雄基地资产转让

4200万元!山水集团竞得山西一宗水泥用石灰岩矿

两家水泥企业虚假纳税被罚!

国企重组!海螺集团将控股皖维高新

天山股份董事长赵新军拟出任金隅集团董事

中材水泥拟在哈萨克斯坦建一3500t/d水泥熟料线

西部水泥签约莫桑比克

数字水泥网

ccaszsn

数字水泥网为中国水泥协会官方网站,是水泥行业权威性的信息资讯平台,作为网络媒体和咨询研究机构,为国内外广大水泥企业用户、证券机构、国内外投资机构提供了大量全面、及时、有效、权威的信息服务、已成为业内有广泛影响力的水泥行业专业性网站。

我知道你在看



声明:本文系转载自互联网,请读者仅作参考,并自行核实相关内容。若对该稿件内容有任何疑问或质疑,请立即与铁甲网联系,本网将迅速给您回应并做处理,再次感谢您的阅读与关注。

相关文章
我要评论
表情
欢迎关注我们的公众微信