铁甲工程机械网> 工程机械资讯> 行业 > 内蒙古自治区能源局关于公开征求《内蒙古自治区煤矿智能化建设验收办法(征求意见稿)》意见建议的公告

内蒙古自治区能源局关于公开征求《内蒙古自治区煤矿智能化建设验收办法(征求意见稿)》意见建议的公告

内蒙古自治区能源局关于公开征求《内蒙古自治区煤矿智能化建设验收办法(征求意见稿)》意见建议的公告

内能源公告〔2025〕16号

为进一步推动煤矿智能化建设高质量发展,自治区能源局、矿山安全监管局、国家矿山安全监察局内蒙古局起草了《内蒙古自治区煤矿智能化建设验收办法》(征求意见稿)。现向社会公开征求意见,欢迎有关单位和个人提出宝贵意见建议。

请在本公告发布之日起15日内将相关建议反馈至mtscglc@163.com。

感谢您的参与和支持!

附件:

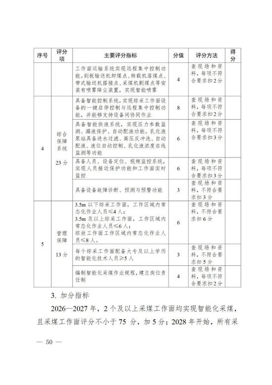
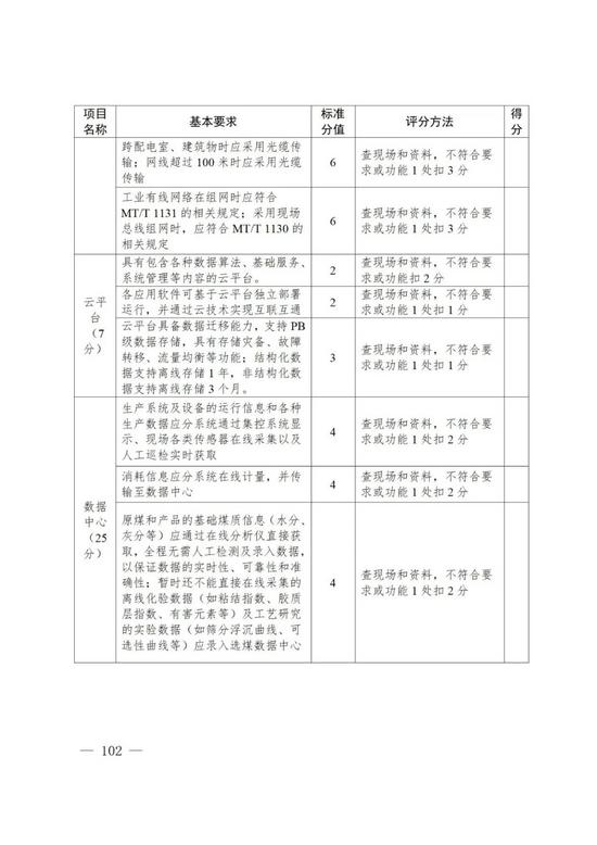
1.内蒙古自治区煤矿智能化建设验收办法(征求意见稿)

2.修改意见反馈表

内蒙古自治区能源局

2025年11月11日

全文内容及附件请点击“阅读原文”



声明:本文系转载自互联网,请读者仅作参考,并自行核实相关内容。若对该稿件内容有任何疑问或质疑,请立即与铁甲网联系,本网将迅速给您回应并做处理,再次感谢您的阅读与关注。

相关文章
我要评论
表情
欢迎关注我们的公众微信